Conducted discovery workshops with the client in collaboration with the Product Lead
Crafted user flows and wireframes
Collaborated closely with the UI designer to refine final visuals
Launch an MVP that delivers on the core product promise: personalized parenting guidance
Create a content model that maps videos to quiz outcomes
Support individual subscriptions and enterprise-level access
Ensure a clean, approachable, and scalable experience
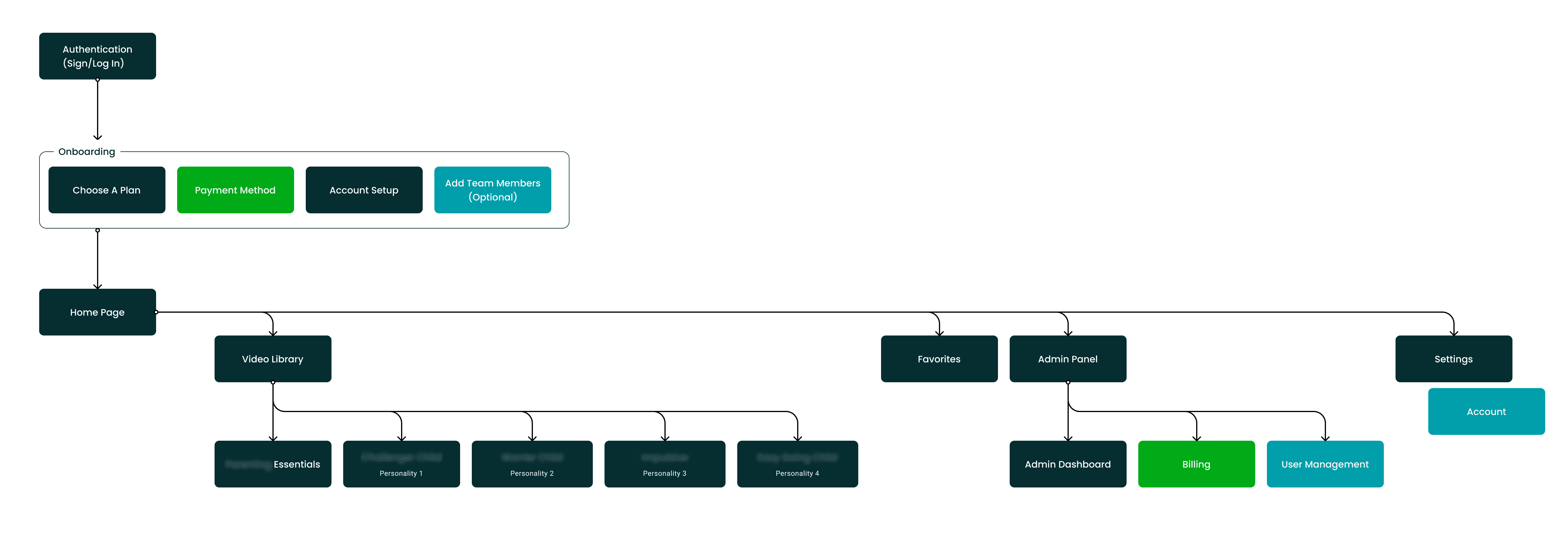
We began by co-creating a site map with the client to align on the product’s scope and architecture. The site map served as a foundation to prioritize MVP features, clarify navigation, and ensure a scalable structure for future releases.
Since our client's content is hosted on Vimeo, we defined a content model that allowed the team to:
Group videos into separate libraries, initially based on child personality type, plus an “Essentials” section
Add or update content without backend complexity
Maintain a clear and consistent structure
Account Creation
Parents and enterprise users can easily create an account, select the content libraries they’re interested in, and complete payment to access their personalized content.
Personalized Home Screen
A personalized dashboard that displays video content and based on the user’s selected personality type(s).
Video Library
A browsable view of all available videos, grouped by selected personality type(s), helping users explore and navigate content easily.
Video Detail
A focused viewing screen with clean layout and contextual information.
Save for Later
Users can bookmark videos they want to revisit later, making it easy to manage their learning journey.
Enterprise Admin Panel
A dashboard for schools or organizations to invite members, manage access, and monitor usage.
We explored different layout options for the Library, each with different ways to organize and filter the video content.
Option A
Sidebar for personality types
Top filters
Clean grid with icons for locked/saved content
Option B
Top tabs for personalities
Left filters; more segmented but added complexity.
We chose option A for its scalable structure, familiar patterns, and simpler navigation, an optimal option for MVP. All options supported vertical video, so no layout changes were needed.
Account creation wireflow
Content library and video detail screen
Upgrade required AKA "Bear trap"
We structured the Figma file to support responsive UI layouts across multiple breakpoints, while also incorporating edge-case behaviors and error states.
"I’ve been waiting for this! And so have so many parents"
Resource Specialist/Elementary Teacher in Virginia
"It looks amazing!! I just logged in, tried it out and it’s a fantastic tool for parents and teachers"
2nd grade teacher, Georgia
“This is an easy one-stop for teachers! It’s full of helpful ideas to implement for helping children with various learning styles.”
25+year public school elementary teacher, Georgia
Our client has successfully validated their product concept with early users, streamlined video content management through Vimeo integration and initiated onboarding of early individual and enterprise users.

















